¿ËÈÕ£¬£¬£¬ÄϹ¬NG28¼¯ÍÅÁ¥Êô¶«Ý¸µÚÒ»Ò½Ôº/µÚ¶þÁÙ´²Ò½Ñ§Ôº½ÌÊÚ¡¢¡¢¶«Ý¸ºôÎüҽѧÑо¿ËùËù³¤ÀµÌìÎÄÍŶÓÔÚ¹ú¼Ê¶¥¼¶Ñ§ÊõÆÚ¿¯Nature×Ó¿¯Nature Communications½ÒÏþÌâΪ¡°Epithelial SIRT6 governs IL-17A pathogenicity and drives allergic airway inflammation and remodeling¡±£¨ÆøµÀÉÏÆ¤SIRT6µ÷¿ØIL-17AÖ²¡ÐÔµ¼ÖÂÏø´ÆøµÀÑ×Ö¢¼°Öع¹£©µÄÖ÷ÒªÑо¿Ð§¹û¡£¡£¡£ÕâÊÇÄϹ¬NG28¼¯ÍÅʦÉúÊ×´ÎÒÔÄϹ¬NG28¼¯ÍÅΪ×ÔÁ¦Íê³Éµ¥Î»ÔÚNature×Ó¿¯½ÒÏþÖ÷ҪЧ¹û¡£¡£¡£

Nature Communications¡¶×ÔȻͨѶ¡·Êǹú¼Ê¶¥¼¶Ñ§ÊõÆÚ¿¯Nature¿¯ÐеÄ×Ó¿¯£¬£¬£¬ÊÇÈ«Çò82±¾¹ú¼Ê¹«Èϵġ¢¡¢Äܹ»È¨ºâ»ú¹¹¡¢¡¢¹ú¼ÒºÍµØÇøÔÚ×ÔÈ»¿ÆÑ§ÁìÓòµÄ¸ßÖÊÁ¿Ñо¿²ú³öµÄ¡°×ÔȻָÊý¡±£¨Nature Index£©¶¥¼¶ÆÚ¿¯Ö®Ò»¡£¡£¡£¸ÃЧ¹û½ÒÏþ±ê¼Ç×ÅÍŶӵÄÔʼÁ¢ÒìÄÜÁ¦ºÍ¿ÆÑÐÄÜÁ¦ÂõÉÏÁËȫеĄ̈½×£¬£¬£¬½øÈëÁ˸ü¸ßµÄά¶È¡£¡£¡£

ÀµÌìÎĽÌÊÚ£¨ÓÒÒ»£©Óë¿ÎÌâ×é³ÉÔ±
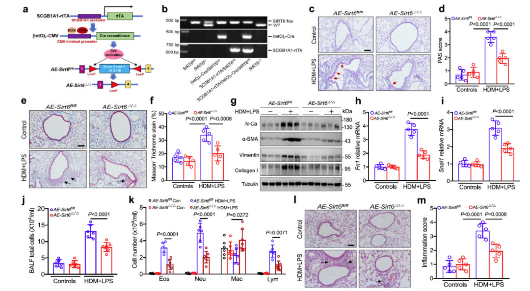
Ö§Æø¹ÜÏø´£¨¼ò³ÆÏø´£©ÊÇÑÏÖØÎ£º£º£º¦ÈËÀ࿵½¡µÄÂýÐÔÆøµÀÑ×Ö¢ÐÔ¼²²¡¡£¡£¡£ÎÒ¹ú×îÐÂÊ¢Ðв¡Ñ§ÊÓ²ìÅú×¢£º£º£º20Ëê¼°ÒÔÉϵÄÏø´»¼²¡ÂÊΪ4.2%¡£¡£¡£ÆøµÀÖØËÜÊÇÖØÖ¢Ïø´µÄÖ÷Òª²¡ÀíÌØÕ÷£¬£¬£¬ÁÙ´²ÖÎÁƼ¬ÊÖ£¬£¬£¬µ«Æä·¢²¡»úÖÆÈÔδÆÊÎö¡£¡£¡£Òò´Ë£¬£¬£¬Õë¶ÔÏø´·¢²¡»úÖÆ¡¢¡¢ÐµÄÉúÎï±ê¼ÇÎPDZÔÚ¸ÉÔ¤°ÐµãµÄÑо¿Ø½´ýÍ»ÆÆ¡£¡£¡£ÀµÌìÎĽÌÊÚÍŶÓÑо¿Ð§¹ûÊ×´ÎÕ¹ÏÖÁËSIRT6µ÷¿ØIL-17AÖ²¡ÐÔÔÚÏø´ÆøµÀÑ×Ö¢·´Ó³¼°ÆøµÀÖØ¹¹ÖеÄ×÷ÓûúÖÆ£¬£¬£¬ÌáÐѰÐÏòSIRT6ÊÇÏø´µÄDZÔÚÖÎÁưе㡣¡£¡£

½üÄêÀ´£¬£¬£¬±í¹ÛÐÞÊν鵼µÄ¹ýÃôÔ£¬£¬£¬Î¢ÉúÎï¼°¿ÕÆøÎÛȾÎïµÈÇéÐÎ̻¶ÓÕ·¢Ïø´µÄ·¢²¡»úÖÆ±¸ÊܹØ×¢¡£¡£¡£±í¹ÛÐÞÊÎÖ÷Òª°üÀ¨ÒÒõ£»£»¯¡¢¡¢¼×»ù»¯¡¢¡¢Á×ËữºÍ·ºËØ»¯µÈ£¬£¬£¬ÆäÖÐ×éÂѰ×ÒÒõ£»£»¯ÐÞÊÎÓÈΪÖ÷Òª¡£¡£¡£SIRT6 ×÷ΪsirtuinÈ¥ÒÒõ£Ã¸¼Ò×å³ÉÔ±£¬£¬£¬ÔÚµ÷Àíϸ°ûÔöÖ³¡¢¡¢Ó¦¼¤·´Ó³¡¢¡¢»ùÒò×éÎȹÌÐÔ¡¢¡¢ÄÜÁ¿Æ½ºâºÍÐàÂõ·½ÃæÆð×ÅÖ÷µ¼×÷Óᣡ£¡£ÔËÓÃÁÙ´²Ñù±¾¡¢¡¢×ª»ùÒò¶¯ÎïÄ£×Ó¡¢¡¢×éѧÓëÉúÎïÐÅϢѧµÈ¶àÖÖÒªÁ죬£¬£¬·¢Ã÷SIRT6±í´ïÓëÏø´»¼Õ߯øµÀÖØ¹¹ºÍ¼²²¡ÑÏÖØ³Ì¶È³ÊÕýÏà¹Ø¡£¡£¡£ÆøµÀÉÏÆ¤ÈªÔ´µÄSIRT6×÷Ϊ±í¹ÛÒÅ´«µ÷ÀíÒò×Ó£¬£¬£¬Í¨¹ýÔö½øIL-17A½éµ¼µÄÑ×Ö¢Ç÷»¯Òò×Ӻͼä³äÖÊÖØ±à³Ì£¬£¬£¬»º½âÏø´ÆøµÀÑ×Ö¢·´Ó³¼°ÆøµÀÖØ¹¹¡£¡£¡£ÆøµÀÉÏÆ¤Ï¸°ûÌØÒìÐÔÇóýSIRT6»òSIRT6ÒÖÖÆ¼Á£¨OSS_128167£©»º½âÏø´Ð¡ÊóÆøµÀÑ×Ö¢ºÍÆøµÀÖØ¹¹¡£¡£¡£
´Ó»úÖÆÉϽ²£¬£¬£¬SIRT6Ö±½ÓÓëROR¦ÃtÏ໥×÷Ó㬣¬£¬²¢Í¨¹ýPPXY»ùÐòÔÚÀµ°±Ëá192´¦½éµ¼ROR¦ÃtÍÑÒÒõ£»£»¯£¬£¬£¬Ôö½øIL-17A»ùÒòÆô¶¯×ÓÕÙļ²¢ÔöÇ¿Æäת¼£¬£¬£¬µ¼ÖÂÏø´ÆøµÀÑ×Ö¢¼°ÆøµÀÖØ¹¹±¬·¢¡£¡£¡£

ÄϹ¬NG28¼¯ÍŽüÄêÀ´Òý½øÒ»Åú¹ú¼Ò¼¶È˲ţ¬£¬£¬Ç£Í·×齨ÁË¡°ÉúÎïÒ½Ò©Óë´ó¿µ½¡ÍåÇøÁ¢ÒìÉú̬ÁªÃË¡±£¬£¬£¬½¨É趫ݸÁ¢ÒìÑо¿Ôº³ÉΪ¼¯¾Û×ÊÔ´·þÎñÁ¢ÒìµÄÖ÷Ҫƽ̨¡¢¡¢È˲Ž»Á÷ÏàÖúµÄÁ¢Òì¾ãÀÖ²¿¡£¡£¡£½¨ÉèÁË¡°ÄϹ¬NG28¼¯ÍÅ£¶«Ý¸Àí¹¤Ñ§ÔºËÉɽºþÒ½¹¤ÈÚºÏÁ¢ÒìÖÐÐÄ¡±¡°ÄϹ¬NG28¼¯ÍÅ£¶«Ý¸Àí¹¤Ñ§ÔºÒ½¹¤ÁªºÏÁ¢ÒìѧԺ¡±£¬£¬£¬²¢¡°ÉÏÏß¡±Á˹㶫Ê×Åú3¸öÁªºÏѧʿѧλ×÷ÓýÏîÄ¿¡£¡£¡£Ð¯ÊÖ»ªÎªÊÖÒÕÓÐÏÞ¹«Ë¾¼°ÆäÉú̬ÆóÒµ£¬£¬£¬¹²½¨¿µ½¡Ò½ÁÆ´óÊý¾Ý¹¤³ÌÖÐÐÄ¡£¡£¡£Áª¶¯ËÉɽºþÖÊÁÏʵÑéÊÒ£¬£¬£¬Ôö½øÖÊÁÏÓëÉúÃü¿ÆÑ§¿ç½çÈںϡ£¡£¡£ÆôÓÃÄϹ¬NG28¼¯ÍÅ-¶«Ý¸À¼ÎÀҽѧĥÁ·ÊµÑéÊÒ°ßÂíÓãģʽ¶¯ÎïÑо¿ÓëÁ¢ÒìÓ¦ÓÃʵÑéÊÒ¡£¡£¡£»£»ñ2Ïî¹ú¼Ò×ÔÈ»¿ÆÑ§»ù½ðÇøÓòÁ¢Ò쿪չÁªºÏ»ù½ðÖØµãÖ§³ÖÏîÄ¿¡£¡£¡£
×Ô2020Äê12Ô¶«Ý¸ÊÐÈËÃñÕþ¸®ºÍÄϹ¬NG28¼¯ÍÅǩԼ¿ªÕ¹Ð£µØ¹²½¨ÒÔÀ´£¬£¬£¬ÄϹ¬NG28¼¯ÍÅÁ¥Êô¶«Ý¸µÚÒ»Ò½ÔºÔÚѧ¿Æ½¨Éè¡¢¡¢²½¶Ó½¨Éè¡¢¡¢Æ½Ì¨½¨ÉèµÈ·½ÃæÈ¡µÃÏÔÖøÐ§¹û¡£¡£¡£Ð£µØ¹²½¨Ç°È«Ôº½öÓÐ2ƪSCIÂÛÎÄ£¬£¬£¬Ð£µØ¹²½¨ÒÔÀ´Ð½ÒÏþSCIÂÛÎÄ220ƪ¡£¡£¡£ÉêÇëרÀû31Ï£¬£¬»ñÊÚȨרÀû17Ï£»³öÊéÒëÖø¡¢¡¢¿Î±¾µÈÖø×÷16²¿¡£¡£¡£Ö÷³Ö¹ú×ÔÈ»»ù½ð5Ïº¬¶«Ý¸Ò½ÁÆ»ú¹¹Ê׸öÇøÓòÁªºÏ»ù½ðÖØµãÖ§³ÖÏîÄ¿1Ï£¬£¬£¬Ã¿ÄêÈ˾ù¿ÆÑо·ÑÏÔÖøÔöÌí¡£¡£¡££¨ÐÅÔ´/µÚ¶þÁÙ´²Ò½Ñ§Ôº/Á¥Êô¶«Ý¸µÚÒ»Ò½Ôº ±à¼/³ÂÑþÑþ ¸´ºË/ÖÜÔ² Éó·¢/ ·ë½õɽ£©