3ÔÂ28ÈÕ£¬£¬µÚ¶þÁÙ´²Ò½Ñ§ÔºÁªºÏÑо¿ÉúѧԺ¾ÙÐÐÁ˵ڶþÁÙ´²Ò½Ñ§Ôº2020ÄêÊ׳¡¿¼Ñи´ÊÔÓëµ÷¼ÁÏßÉÏʦ³¤½²×ù£¬£¬ÒÔÔÚÏß½»Á÷µÄ·½Ê½Îª½ñÄêµÄ¿¼ÑÐѧÉú´ðÒɽâ»ó¡£¡£¡£Á½Ñ§Ôº9λʦ³¤ÂÖÌæ¡°ÉÏÕó¡±£¬£¬300¶àÃûҽѧ¿¼ÑС°Ð±ø¡±¼ÓÈëÆäÖУ¬£¬³¤´ï2¸ö°ëСʱµÄ½²×ùʱ³¤£¬£¬ÒßÇéϵÄÏßÉÏ¿¼ÑС°ÔÆ´¦·½¡±¡£¡£¡£´Ë´ÎÓë»áµÄÏòµ¼¼Î±öÓУº£ºµÚ¶þÁÙ´²Ò½Ñ§Ôº¹Ù³ÉŨԺ³¤¡¢¡¢³ÂɺÊé¼Ç¡¢¡¢³Ùºê±Ôº³¤¡¢¡¢Õž²Ó¨¸±Ôº³¤¡¢¡¢¶¡Ï²Éú¸±Êé¼Ç¡¢¡¢Ñо¿ÉúÔºÅíºÆêɸ±Ôº³¤¡¢¡¢ÅËÐÀ¿Æ³¤ºÍ¶Ê÷ƽÏÈÉúºÍ2015¼¶Ïòµ¼Ô±²ÌöÎÉúÏÈÉú¡£¡£¡£
ʦ³¤Æë¡°ÉÏÕó¡±£¬£¬¸´ÊÔ¡°¸É»õ¡±¶à
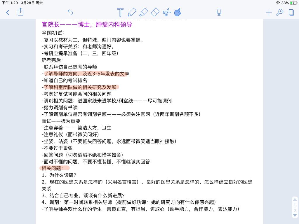
ÊÜйڷÎÑ×ÒßÇéÓ°Ï죬£¬2020ÄêÑо¿ÉúÈëѧ¿¼ÊԵĸ´ÊÔ»·½ÚÏà½ÏÍùÄêÓÐËùÑӺ󣬣¬Í¬Ê±ÔÚ½ñÄêÑо¿ÉúÀ©ÕеÄÕþ²ß¼°¸´ÊÔÐÎʽ¿ÉÄܸü¸ÄµÄÓ°ÏìÏ£¬£¬¼ÓÈë2020Ä꿼ÑеÄѧÉúÃæÁÙ¶àÖØÄ¥Á·¡£¡£¡£¶ø¶þÔºÊÇÄϹ¬NG28¼¯ÍÅ¡°¿¼ÑÐÐÛʦ¡±µÄÖ÷Á¦¾üÖ®Ò»£¬£¬ÎªÇÐʵ½â¾öѧÉúÏֽ׶α£´æµÄ¸´ÊÔÓëµ÷¼ÁµÄÎÊÌ⣬£¬½øÒ»²½ËÜÔì¸ßËØÖÊҽѧÈ˲ţ¬£¬×¨³Ì¾ÙÐд˴ÎÏßÉÏ¿¼Ñи´ÊÔµ÷¼Á´ðÒɽ²×ùʦ³¤×¨³¡¡£¡£¡£
¹Ù³ÉŨԺ³¤ÒÔ¡°¿¼ÑÐÈý²¿Çú¡±Ê±¼äÖáµÄÐÎʽ£¬£¬´Ó³õÊÔ½×¶ÎÐèÒª×¢ÖØ»Ø¹é¿Î±¾£¬£¬ÖصãÄÑµãÆ«µãµãµã²»¿É·Å¹ý£»£»³õÊÔ¿¢Êµ½¸´ÊÔǰÐèÒªÌáǰÔì·Ãµ¼Ê¦£¬£¬Ã÷È·±¨¿¼µ¼Ê¦¿ÎÌâÑо¿Æ«Ïò£¬£¬µ÷¼ÁÕÆÎÕʱ»ú£»£»¸´ÊÔʱ´©Ò´ó·½ÕûÆë£¬£¬ÀñòÈÌÈÃ×ðʦ³¤£¬£¬´ðÌâÕÆÎÕ×¥ÖØµãµÈ·½Ã棬£¬ÎªÑ§ÉúÃÇÀíÇ忼ÑÐÕûÌå˼Ð÷ÓëÖØµã¡£¡£¡£

³Ùºê±Ôº³¤ÔòÒÔÄϹ¬NG28¼¯ÍÅÓëÖÐɽ´óѧ¡¢¡¢ÄÏ·½Ò½¿Æ´óѧÈýËù¸ßУ¸´ÊÔÐÎʽÄÚÈݱÈÕÕµÄÐÎʽ£¬£¬×ÅÖØ½â˵¡°Ê®¸ö¡®¸ãÇåÎú¡¯¡±£¬£¬´Ó±ÊÊÔ¡¢¡¢×ÛºÏËØÖÊ¡¢¡¢²Ù×÷¿¼ÊÔ¡¢¡¢Ó¢Óï¿ÚÓïºÍÌýÁ¦¸´ÊÔµÈ4¸ö·½Ãæ·Öµã½â˵¡°ÆÆ½â¶Ô²ß¡±¡£¡£¡£Õž²Ó¨¸±Ôº³¤ÔòÕë¶Ôרҵ¶Ô¿Ú£¬£¬ÒÔ¿ÚǻҽѧרҵµÄ¸´ÊÔ³£¼ûÎÊÌâ¾ÙÐнâ˵¡£¡£¡£

Ñо¿ÉúÔºÅíºÆêɸ±Ôº³¤¡¢¡¢ÅËÐÀ¿Æ³¤ºÍ¶Ê÷ƽÏÈÉúÔò´ÓÑо¿ÉúÕÐÉúÕþ²ß½â¶ÁÈëÊÖ£¬£¬Ö÷ÒªÕë¶ÔͬÑâÃǵĸ´ÊÔµ÷¼Á³£¼ûÎÊÌâ¾ÙÐнâ˵£¬£¬×ÅÖØÓÚͬÑâÃǵĸöÌåÎÊÌ⣬£¬»®·Ö¾ÙÐнâ´ð£¬£¬ÌØÊâÇ¿µ÷ÔÚ½ñÄêÒßÇéÓ°ÏìÏ£¬£¬¸ßУÀ©ÕÐÕþ²ß³ǫ̈ºó£¬£¬Ðèʵʱ¹Ø×¢¸÷×Ô±¨¿¼Ñ§Ð£Ïà¹ØÍøÕ¾µÄÕÐÉúÐÅÏ¢£¬£¬ÒÔµÚһʱ¼ä»ñÈ¡¸´ÊÔ¼°ÕÐÉúÏà¹ØÐÅÏ¢£¬£¬Öª¼ºÖª±Ë¡£¡£¡£
רҵ¿´·¨£¬£¬»ñÒæ·Ëdz
¾ÝϤ£¬£¬Õⳡ³¤´ï2¸ö°ëСʱµÄÏßÉÏ´ðÒÉ»áÊǶþÔº2020ÄêÑо¿Éú¸´ÊÔµ÷¼Á½²×ùµÄʦ³¤×¨³¡£¬£¬½ÓÏÂÀ´¶þÔº»¹½«Õë¶ÔǰÆÚÊÓ²ìѧÉú±¨¿¼µÄ¼¯ÖиßУ£¬£¬¾ÙÐÐÕë¶ÔÐÔ¸üÇ¿µÄ¸ßУר³¡£¬£¬Ô¼Çë¶þÔºÓÅÒìУÓÑÏßÉÏ´ðÒÉ¡£¡£¡£

¡°ÎÒÒÔΪÕⳡÏßÉÏ´ðÒɽ²×ù¾ÍÏñ¡®ÊµÊ±ÓꡯһÑù£¬£¬¸øÎÒÃÇÕâЩÔÚ½¹ÂÇÖÐ×¼±¸¸´ÊԵĿ¼ÑÐͬÑâ³ÔÁËÒ»¿Å¡®·ÅÐÄÍ衯£¬£¬Í¬Ê±£¬£¬ÁÐλÏÈÉú¹ØÓÚ¸´ÊÔµ÷¼ÁµÄ¼¼ÇÉÕ½ÂÔÒ²ÊǸɻõÂúÂú£¬£¬ÈÃÎÒ»ñÒæ·Ëdz¡£¡£¡£¡£¡£¡±¶þÔº2015¼¶Ñ§Éú»áѧµ÷²¿²¿³¤¹ùÑàæµËµµÀ¡£¡£¡£

×÷ΪÕâЩ¿¼ÑÐͬÑâµÄÏòµ¼Ô±£¬£¬²ÌöÎÉú˵£º£º¡°Êܵ½Ð¹ڷÎÑ×ÒßÇéÓ°Ï죬£¬ÎÒÃÇͨ¹ýÔÆ´ðÒɵķ½Ê½ÎªÍ¬ÑâÃÇ¡®É¨Ã¤¡¯£¬£¬´ðÒÉʱ¼äÉõÖÁ³¤ÓÚÏßϾÙÐеĽ²×ù£¬£¬Ä¿µÄÖ»ÓÐÒ»¸ö£¬£¬¾ÍÊÇÏ£Íûͨ¹ýʦ³¤ÒÔ¹ýÀ´È˺͵¼Ê¦µÄÉí·ÝΪ¿¼ÑÐѧ×ÓɨÇ塮·ÕÏ¡¯£¬£¬ÀíÇå˼Ð÷£¬£¬ÈÃͬÑâÃÇÔ½·¢´ÓÈݵØÓ¦¶ÔÕⳡ¡®ÈËÉú´ó¿¼¡¯¡£¡£¡£¡£¡£¡±£¨ÎÄ/Íõ¾¼ÁÁ ͼ/¶þÔº2015¼¶ ±à/ÖÜÔ² Éó/·ë½õɽ£©